加拿大本地留学生毕业后,申请移民时面临的最大的苦恼以及最常见的问题就是不知道应该选择哪种移民方式。BCPNP还是EE?今天就为你带来史上最详细对比!
留学生毕业后每天都在问 - BCPNP和EE选择哪种项目移民更好?其实这个问题没有一个确切的答案, 最终项目的选择,与每个人的语言成绩,工作经验,教育背景和有无雇主担保有着直接联系。 而这几项也是申请人在BCPNP和EE之间做抉择的重要因素。

直观的说,两个项目最大特点是什么?
BCPNP项目特点:无需积累工作经验,语言成绩要求低。但需要雇主担保,对担保公司有一定要求。
EE申请特点: 审理时间快,无需雇主担保。但需要至少加拿大本地工作满一年,对语言成绩有较高的要求。
还有一点,“很多人觉得申请BCPNP太慢了, 申请EE获批的速度更快。”
这样的说法其实是不完全正确, 从审理时间上来说EE确实会快很多,可是很多人忽略了最重要的一点:EE需要你有至少先积累一年的工作经验。而BCPNP对工作经验无要求, 也就是说找到工作后,如果雇主愿意担保你,其实马上就可以提交BCPNP的申请。而申请EE,则必须工作至少一年才具有提交申请的资格,需要先积累一年工作经验后,才具备递交移民申请的资格。
通过这种思路,现在我们再来计算一下两种申请 - 从你毕业以后到你拿到枫叶卡的时间。(我们假设你毕业后就找到了工作)
申请BCPNP,假设过了试用期,且你的雇主愿意担保你,转正后马上递交申请, 那么你拿到枫叶卡的时间是:
3个月拿到省题名+一年到一年半联邦审理时间 = 15个月到 21个月-从毕业后到拿到枫叶卡
申请EE, 假设你工作一年后直接申请,那么你拿到枫叶卡的时间是:
1年的工作时间+6个月的联邦审理时间 =18个月 - 从毕业后拿到枫叶卡的时间
所以如果不是光看审批速度,而是从毕业后工作就开始算起的话,那么到你拿到枫叶卡的时间, 两个项目是没有什么太大区别的。
不过!值得注意的是,BCPNP申请的难点就在于 - 雇主担保,你申请顺利的前提是,你需要有一个愿意全身心支持你,并愿意马上就担保你,且过程中积极配合你的移民申请的这样的雇主,并且这个雇主本身的公司状况必须符合担保移民的资格条件(并不是所有公司都符合),选择时,需要擦亮眼睛。
说完了重点,你是不是很想问我 - 到底两个项目具体区别在哪里?
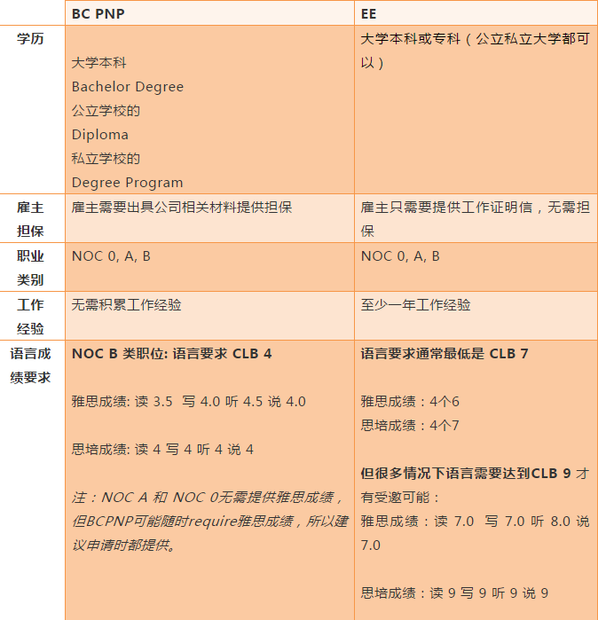
别急,一个表格让你一目了然BCPNP和EE的各项要求对比:


对比BCPNP和EE,我们不难发现其实BCPNP对于语言要求更低更容易达到,同时通常找到工作就可以申请移民,唯一的难点在于如何能够找到雇主直接愿意担保的工作,如何能够让雇主从你入职开始就为你提供担保办理移民。相比之下对于已经有了工作经验,并且英文较好的同学,选择EE也是可以快速拿到枫叶卡的!
不过,两种留学移民途径都离不开最重要的一件事情就是 - 你得先在加拿大找到一份符合移民邀请得全职工作!这个是先决条件