德国签证限制再次放松!即日起,申请留学签证的同学不必再提交“德国大学必须到校上课的要求说明”。

2020年9月,德国驻华大使馆公布了最新的留学签证材料清单,签证材料基本和之前保持一致。

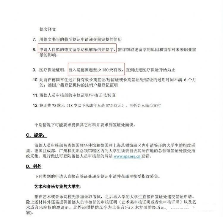
材料清单里第8、9两项是有所调整的,如下:

申请人递交的留学动机书需要申请人本人亲笔签名。
申请人需要购买的医疗保险从原来的90天变更为180天。
德国签证限制再次放松!即日起,申请留学签证的同学不必再提交“德国大学必须到校上课的要求说明”。

2020年9月,德国驻华大使馆公布了最新的留学签证材料清单,签证材料基本和之前保持一致。

材料清单里第8、9两项是有所调整的,如下:

申请人递交的留学动机书需要申请人本人亲笔签名。
申请人需要购买的医疗保险从原来的90天变更为180天。