
在上周,人大会议顺利闭幕,而小编在这次会议中找到对留学方向指导非常有用的文件。
它们就是国家在此次人大会上正式出台的 ——《十四五纲要》和《2035远景目标纲要》。

从两份纲要解读来看,科技创新将会成为未来发展的主线,So,哪些领域被国家圈上了重点呢?
工科生看过来,未来我国需要攻克的前沿科技:

如果对上面7大前沿科技领域感兴趣的朋友们,可以考虑这些专业:
人工智能&脑科学与类脑研究方向
这两方向都属于交叉学科,数学理论和计算机技术是其重要的组成部分。
与之相关的专业有:数据科学与大数据技术、计算机科学、软件工程、应用数学、智能科学与技术等。
推荐院校:慕尼黑工业大学、柏林工业大学、亚琛工业大学、慕尼黑大学等。
量子信息方向
是物理科学与信息科学等多个学科交叉融合在一起所形成的一门新兴的科学技术领域。
物理专业推荐院校:卡尔斯鲁厄理工学院、海德堡大学、基尔大学、亚琛工业大学、美因茨大学等。
集成电路方向
这类的大方向涉及到的专业是比较常规的,如电子电气工程等。
推荐院校:慕尼黑工业大学、柏林工业大学、德累斯顿工业大学等。
基因与生物技术方向
主要侧重基因研究、遗传学和药学研究,而这个领域不仅仅从人的角度出发,还有生禽、农作物等方面,去培育新品种。
生物学专业推荐院校:图宾根大学、弗莱堡大学、慕尼黑工业大学、慕尼黑大学等。
临床医学与健康方向
这次新冠给全人类都上了一课,但它在某种意义上也加速了人类对重大疾病医疗与防控的研究。
医学专业推荐院校:柏林夏里特医学院、慕尼黑大学、海德堡大学等。
“深空深地深海和极地探测”方向
这就涉及很多专业了,比如地理、地质、海洋、航天航空等等。
推荐院校:基尔大学、不莱梅大学、卡尔斯鲁厄理工学院、慕尼黑工业大学等。
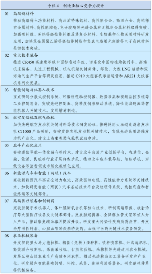
以上就是国家重点去突破的7大科技领域方向了。当然,如果觉得上面这些领域没有你喜欢的。没关系,国家还圈出了一批重点的核心领域,这些领域将会在未来3-5年中创造出大量工科研究型岗位。

而这里的8大核心领域主要涉及到的专业是材料学、机械专业、装备控制、医药学、工程物理等。
这些大类,基本上可以算是德国的传统强势科目了,所以择校请直接瞄准德国TU9,这准没错儿。
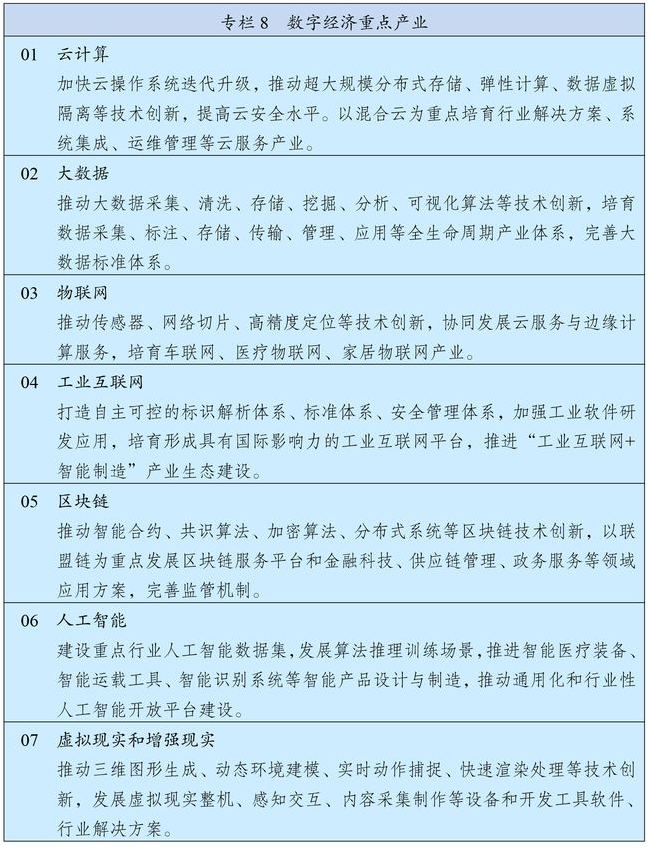
要是传统行业还满足不了你的胃口,那么你还可以考虑一下,互联网衍生出的新兴产业(说不定你就是下一个马?)。

以上7大产业主要涉及到的专业是信息技术、数据科学等等,这类学科可以考虑一下萨尔大学。
说到这,先给各位同学总结一下。从“前沿科技”到“核心制造”再到“数字产业”,小编注意到,在他们之间反复提到的一项——信息技术。
可想而知,信息技术相关科目将会成为未来发展中应用范围最广的专业之一了吧(码农翻身的时代要来了)。
而其他非理工科同学,是不是就要凉了呢?当然不会,根据《纲要》规划,数字产业将引领出10大数字场景,简单理解就是把“科技”转化成“市场”。
数字场景包括智能交通、制造,智慧能源、智能、农业、教育、医疗、文旅、家居和社区。

以上这些新兴产业则被敲定成未来5年乃至15年的重要发展方向,在报告中甚至提到这些衍生的新兴产业未来的增加值占GDP比要超过17%。
小编看完后,惊叹有生系列之“科技革命”似乎即将到来。但如果想要搭上这辆顺风车,现在最重的却是个人的布局。所以,你准备好了吗?