德国驻华大使馆又更新了签证政策。

夸张的是,之前在德国已经注册大学,但现在人在国内的同学,如果想回到德国,也都必须出具“由高校出具的入境必要原因”材料了。
即便是带着这份材料,最终是否允许被入境,依旧需要等待申请人到达德国机场,才能由联邦警察决定是否可入境。
但是这次签证政策,也有一个“好消息“:

“学习语言但没有德国高校入学通知书的申请人”,目前尚不能提交签证。
那是不是意味着,如果申请人是申请大学条件录取,然后去德国学习语言,是不是可以去德国了?!
如果语言学习+录取通知书可以递签,那么有以下2种可能性:
德国大学件录取,并自带大学语言班(如KIT等)
德国大学条件录取,不带大学语言班+自己配套私立语言班
以上两种情况就满足了:学习语言,有德国高校入学通知书。
例如像汉诺威大学,会给到带条件的录取通知书(入学前提供德语C1水平证书),如果自己再搭配上语言班相关证明,这似乎就满足了大使馆要求。
以下截图来自官网

但....是.....
语言签是否可递或是否被处理,尚未有确切答案,我们会密切关注官方信息,第一时间予以公布,欢迎大家持续关注我们!
近日,有关入境德国
以及签证申请的新政策
一波又一波接踵而至
在这里赋能网小编特此做了整理
以供大家参考
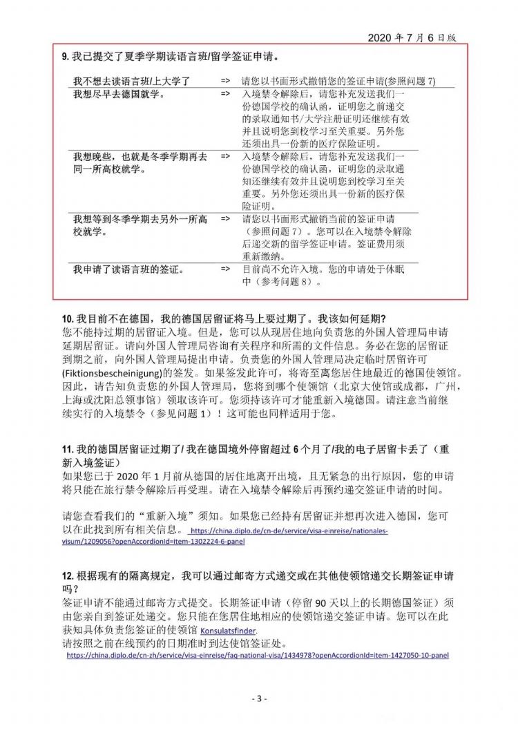
留学德国签证又添重要材料
德国大学录取通知书+德国大学必须实际到校上课的要求说明
此说明应强调指出,您必须入境德国,做为学生在大学开学初、大学学习期间以及各种考试中有绝对必要到场出席的义务。
如果大学开学及接下来的学习可以线上进行,没有硬性出席的要求,留学签证将不予颁发。
在此,请各位提交留学签证申请的同学注意,除了准备常规的签证材料外,务必附上你所申请高校的实际到校上课要求信。
该要求信没有形式要求,可以是相关电子邮件。
入境德国时必须随身携带全部证明材料包括高校实际到校上课要求信,以便向边防检查出示,证明自己计划在德国居留的强制必要性。
继上海后,北京也将受理留德签证
北京留德审核部
自2020年7月6日(周一)起
将受理部分签证申请
也就是说
审核部现在不仅仅做APS
还受理-留德签证!!!
签证受理须知
仅限北京辖区(沈阳,成都以及广州辖区的申请人请在相应领事馆预约递签)
必须获得德国大学正式的录取通知书(“语言+留学”的签证暂不受理)
必须获得APS证书(访问学者以及德国奖学金生请在相应使领馆预约递签)
如果通过审核部或者使领馆已经获得首次签证,因疫情原因导致首次签证已过期或者即将过期,上述情况请联系所属辖区的使领馆签证处。