说不紧张那都是假的,但我们依然要临场不乱,遇到万事冷静处理,用自己最好的状态去迎接德福的洗礼。
为了给明天的德福做好准备,这几件事我们在今天都务必要知道!

- 01 -
打印准考证
和其他考试不同,德福考试的准考试是需要自行打印的!
并且,务必使用单张A4纸双面自行打印准考证。德福考试当天,考生须在审验身份时提交准考证。

- 02 -
考试入场时间
考场开始时间:
北京考场,考试时间为8:10分,请提前一个小时到达考场(北京大学入校时间为7:00-8:00)
广州考场,入校时间均为7:00-8:00,务必在8点前进校。
西安考场,入校时间均为7:00-8:00,务必在8点前进校。
南京考场,建议比常规的口笔试到达时间再提前60分钟或更早到达考点。
天津考场,提前30分钟达到考场。
重庆、大连考场,在8:10前进入考场。
- 03 -
疫情期间的特殊要求
对于不同的德福考场,疫情期间都有不一样的要求:
北京大学考场:
入校时间: 上午7:00---8:00
1) 由北京大学(东南门)进入校园,沿指定路线到达考场(第三教学楼东门)。
2) 疫情管理期间,请考生提前1小时到达考场。入校时主动出示证件,配合安保人员检查。
3) 入校请出示准考证、身份证、7日内(含考试日)核酸检测阴性纸质报告。
4) 如检测机构未提供纸质报告,请提前打印出电子报告,手持纸质报告进校。
5) 考场实行封闭管理,进入考场必须通过体温测试,体温不合格考生不得参加考试。
6)入场需听从管理人员指挥,测温后有序进入考场,避免拥挤,考试全程佩戴口罩。
7)下午考试按照时间安排,准时到达考场(理科1号楼计算中心机房)。不得进入非考区、学校教学区及学生生活区。
8)考试结束考生按照入校指定路线从东南门离开校园。
广东外语外贸大学考场:
1、 考生进校时间:3月27日上午7: 00—8: 00。
2、 进入校园时,出示身份证件及准考证,进行体温测试(体温低于37.3 ℃方可进入),出示“健康码”绿码,配合安保人员检查。
3、 指定路线:由广东外语外贸大学正门进入校园,沿指定路线到达考场所在地---第六教学楼A区或B区;
4、 考场区域实施全封闭管理;
5、 进入考场时,需再次进行体温测试(体温低于37.3℃方可进入),同时,出示“健康码”绿码,及准考证、身份证件等;
6、 考生入场需听从管理人员指挥,有序进入考场,避免拥挤,考试全程佩戴口罩;
7、 考生需签署《考生个人健康情况声明表》;
8、 根据校园疫情管控规定,考试结束后,考生不得在校园逗留,按照指定路线迅速离开校园;
9、 考生车辆和陪同人员不得进入校园。
西安外国语大学考场:
第一, 进校时间:7:00-8:00
第二, 考生只能由位于文苑南路的学校东门进入校园
第三, 出示西安一码通,提供过去14天的行程记录,行程记录中显示到达或途经中高风险地区所在城市的,须持有3内日纸质或电子版核酸检测阴性证明。
第四, 考生须出示本人有效身份证件、纸质版准考证
第五, 检测体温低于37.3度、并签订健康承诺书
第六, 必须全程佩戴口罩
第七, 陪考人员,出租车、网约车及私家车禁止入校
四川外国语大学考场:
一、 考生进入学校
1. 校门口摆放渝康码、14天行程码扫描二维码。
2. 考生、考官和监考人员经过红外线自动检测体温。
3. 将有专人检查德福考生纸质版准考证、渝康码和14天行程码, 确定全为绿码考生方可进入学校。
4. 如果行程码中途径城市名备注了(包含中高风险地区)的考生,请考生提供7天内的核酸检测报告,报告为阴性的考生方可进入校园。考生对入校要求如有疑问,可电话咨询川外考试中心,考试中心电话:023-65385446
5. 体温37.3 度及以上的考生休息5分钟后, 进行二次测温。对两次测温超过37.3 度的考生做好两次测温异常记录,劝其回家休息或就近就医。
6. 考生需全程佩戴口罩。
二、 考生进入考场:
1. 国际大厦1楼入口处设置体温检查点, 对考生进行再次测温。
2. 体温超过37.3 的考生到观察室(考试楼层均设有特别观察室)休息5分钟后, 进行二测温。
3. 体温正常考生进入候考室休息,提醒其保持1米社交距离。
4. 控制考生入场节奏和人流,在国际大厦1楼设立缓冲区,考生依次进入考试楼层。
5. 控制每次乘坐电梯人数, 确保社交距离。
三、考试结束
1. 考生分批离开考场,到存包处领取个人物品,确保社交距离。
2. 尽快离开考场,不在学校逗留。
四、 考试期间发热人员处理
1. 考试期间如有发热情况, 立即引领到观察室休息, 进行二次体温检测。
2. 如二次体温异常, 上报学校疫情防控办公室,启动联动防控方案。
大连外国语大学考场:
1. 请注意:存在以下情况之一者不可进校参加考试,考生将承担因为瞒报产生的法律后果和责任。
检测体温≥37.3℃;
在中国政府要求的14天强制隔离期、医学观察期或自我隔离期内;
考试前14天内及考试当日,出现发烧、持续咳嗽、呼吸困难或有流感症状;
(根据国家实时发布的最新疫情信息)考试前14天内有中高风险地区行程史。
2.考生须从位于“学城路”的大连外国语大学“东门”考生入口处按照指定路线进入和离开校园。全程佩戴口罩,仅允许在身份验证时摘下,建议自备2个一次性口罩和速干手消毒剂。
3.考生进入学校和考场时需遵从以下要求:
考生应尽量提前到达考场,确保有足够时间完成体温检测、绿码检测等防疫流程;
出示有效身份证件和准考证;
出示本人“国务院防疫行程卡”绿码和“辽事通健康通行码”绿码;
配合工作人员接受体温检测,经体温检测低于37.3℃方可进入;
考生车辆不得进入学校;
考生进入考场时需进行二次体温检测,检测体温高于或等于37.3℃的考生不能参加考试。
4.详细的考生须知会在考试之前在大连外国语大学考试中心主页和公众号“大外考试中心”进行通知,网址为http://exam.dlufl.edu.cn,考生需在考试之前仔细阅读并遵照执行。
5.大外考试中心咨询电话:0411-86115161,86115162
南京师范大学考场:
考试日前14天:
请您从考试日前14天开始坚持每天做体温和健康监测,并做好相应的记录备查。
考试当天:
考生必须配戴一次性医用口罩或无呼吸阀的N95口罩,保持一米社交距离有序排队,除身份认证环节需摘除口罩外,其它时间须全程佩戴口罩。
建议您比常规的口笔试到达时间再提前60分钟或更早到达考点,确保有足够的时间完成体温检测及防疫健康信息码(健康码)、通讯大数据行程卡(行程码)的检查等防疫流程,只有健康码和行程码均为绿码、体温检测低于37.3摄氏度的考生才被允许进入校园。
来自中高危地区的考生、考前14天身体出现异常的考生、既往感染者和密切接触者须提供考前7天内的核酸检测阴性报告。
按照政府相关要求及考试的防疫政策,所有考生考试当天在考场必须签署书面《个人健康情况声明》,确认他们可以参加当日考试。考生须保证申报信息真实、准确、完整,并知悉将承担瞒报的法律后果和责任,以及瞒报可能对其产生其它不利影响,例如取消考试成绩及禁止参加相关考试的处罚。
考试当天必须携带准考证和有效期内的身份证件原件参加考试。有效身份证件原件包括以下几种:中国大陆籍考生必须使用二代身份证原件,中国台湾考生必须携带台湾地区居民往来大陆通行证原件或台湾居民居住证原件,中国香港和澳门考生必须携带有效港澳身份证原件/港澳居民居住证原件。非中国籍考生必须携带护照原件参加考试。护照明确显示考生的姓名、本人近期照片和签字,并带有中国入境签证(中国给予免签证待遇国家的护照除外)和中国边境入境签章。请考生确认报名时本人提交的国籍/居住地信息应与所持护照国家一致。
考试证书领取时请携带考生身份证原件、准考证到南京师范大学外国语学院(信息楼205室)领取。咨询电话:83732062。
以下情况不得参加考试:
28天内有境外旅居史,国内中高风险地区旅居史人员、“苏康码”、“行程码”为非绿色;入境后解除隔离未满14天人员。
在政府要求的14天强制隔离期、医学观察期或自我隔离期内。
考前14天内有发烧、持续咳嗽、呼吸困难或其它流感症状。
考试当天因两次体温检测≥37.3度或无法出示绿色健康码或绿色行程码。
考试过程中有发烧、持续咳嗽、呼吸困难或其它流感症状。
未携带准考证或规定持有的有效期内的身份证原件。
证件类型和号码与所持准考证显示证件类型和号码不一致。
未按规定时间到达考场。
不服从考务人员管理、扰乱考场秩序。
南开大学考场:
1、抵达考场路线:考生须从卫津路八里台桥附近的南开大学东门进、出校园。进入校门后,经查验天津健康码绿码、行程码绿码、身份证、准考证和测温合格后,一直向西步行约18分钟(可骑共享单车或自备1元零钱坐校园交通车)到达外国语学院(考试楼)。东门是校外考生进校的唯一入口,其他校门禁止出入,由此导致的考试迟到由考生本人负责。 请考生留出足够的出行时间,提前30分钟达到考场。
附校园地图:

2、出租车、网约车和私家车等社会车辆禁止入校,请考生提前下车,防止造成拥堵。
3、陪同家长或亲友不得进入学校或在校门口聚集及长时间等候。
4、考生在学校东门入校时,须遵循以下要求:
1)佩戴口罩。
2)出示天津电子健康码绿码、行程码绿码(微信小程序搜索国务院客户端,点击便民服务中的防疫行程卡)。没有绿码不能进入校园,请提前申请。有中高风险地区行程史的考生不能进入校园。
3)出示身份证(有效期内的二代身份证)或护照(外籍考生)、准考证。
4)测量体温。体温低于37.3℃方可进入学校。
5、考生需全程佩戴口罩 (除核验身份时),在聚集和排队等区域请自觉保持一米以上距离。
6、考生到达考试楼,除出示身份证、准考证、健康码绿码、行程码绿码、测体温外,还需签署《个人健康情况声明》。
7、考试结束后考生直接离开学校,不得在校园内逗留。
- 04 -
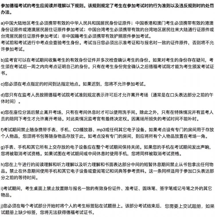
德福考试具体规则

最后
祝愿每一位考生都能考出
4X5的好成绩!
一举斩获德福!