
2020年过去了快一半,我们好像没做啥,但见证了良多很多历史。
留德查核部自2001年建设以来,笔试环节成为了避免少梦想留德孩子们的绊脚石。
2020年5月15日,应该是考核部汗青上最紧要的一天之一,把稳前哨高能,请禁受浏览以下爆炸性新闻模式:
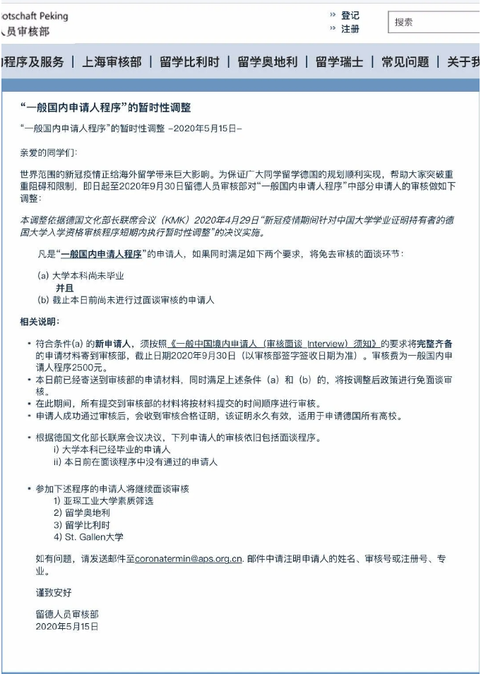
“一般海内要求人法度”的且则性调整 -2020年5月15日-
敬爱的同学们:
全国范围的新冠疫情正给海外留学带来宏壮影响。为包管广漠同学留学德国的规划顺利完成,辅佐人人打破重重阻碍和制约,即日起至2020年9月30日留德职员稽核部对“一般国内要求人步骤”中部分申请人的考核做如下调处:
本调解根据德国文化部长联席集会(KMK)2020年4月29日“新冠疫情期间针对中国大学学业证明持有者的德国大学退学资历考核程序短时间内执行且则性调整”的决定施行。
但凡“一样平常国外要求人程序”的要求人,如果同时满足以下两个要求,将免除考核的面谈症结:
(a) 大学本科尚未卒业而且(b) 截止昨天前(小编注:2020年5月15日前)尚无发展过面谈稽核的申请人
详情请看图片 或 浏览原文
