
现在跟着中国对体育事业的器重程度不时前进,国际对顺带经受与体育流动有关的一切生打造经营勾当规模的干才的需求在逐渐增长。
包括比赛构造筹谋干才、体育用品业干才、健身效能业人才、体育营销业人材与体育掮客人等。
欧洲是浩繁体育赛事的举行地,也是体育干才辈出的处所,在欧洲学习体育治理专业便成了首选。
其中法国可以说是一个流动强国,每年都有天下级的赛事,比喻环法自行车赛、法国网球公然赛、F1法国大奖赛……

体育治理专业
是顺带钻研体育家当的运营解决、投资阐发、赛事机关、营销转达的学科,这个专业是解决学的一个分支,算是一个新兴学科。
涉及体育贸易方面的治理,其中主要采集职业体育打点、文娱体育管理、体育市场营销、活动治理、装备规画等。
卒业后可以混于体育掮客人的任务,或是在体育俱乐部,体育家制作妄想等行业工作。容易来讲,等于在体育范畴从事贸易方面的打点工作。
体育妄想的就业倾向主要分为运营、营销策划、商务拓展、媒体四大类。

当前,保守运动培训类机构的人才需求首要由锻练类岗亭形成,占比超越八成。
而专一于在转播权分销、体育数据支持、衍生品开发等高附加值链条深耕的企业,由于商业化中心环抱模式展开,其人材需求高度鸠合在运营与市场两大类别,两者占比总与接近70%。
要求要求
体育规画专业大多不会对要求者的本科布景做强逼要求,只要对体育妄想感意见意义、将来想从事该行业,都可以申请。
要求前,倡导大家多积累一些相干的任务、操演、志愿者或赛事机关的经历,不仅能够进步申请得胜的几率,还可以借此拓宽体育行业的人脉本钱,提早领会行业的进行情况与消息。
体育打点专业排名

EMLYON里昂高商
#2020年EDUNIVERSAL体育管理排名全法第3
#2021年L‘Etudiant商学院排名全法第5
体育行业办理硕士 /
MSc in Sports Industry Management
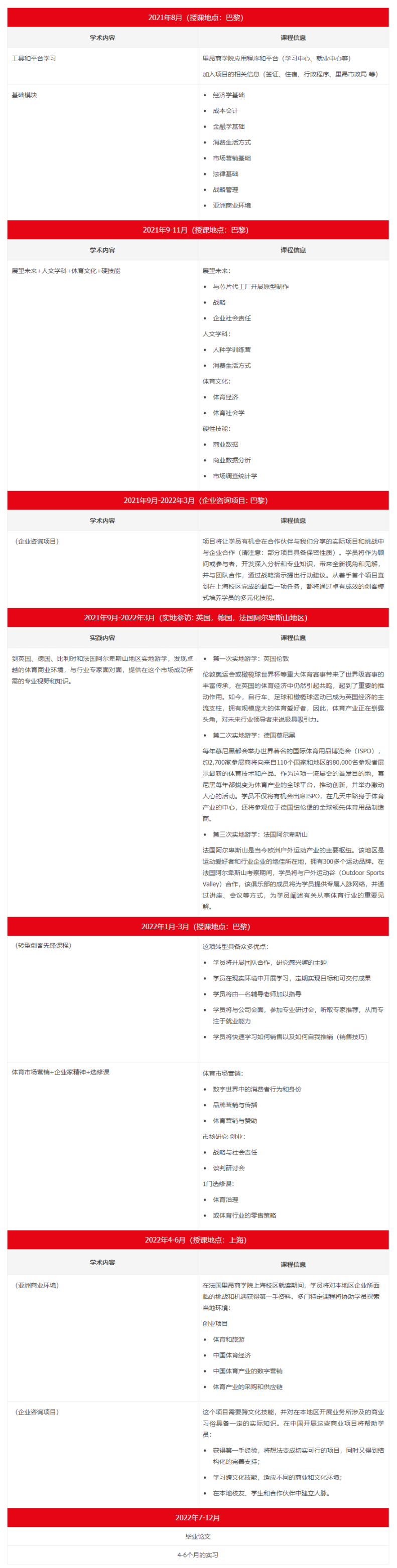
工程学制:18个月
讲课地址:巴黎、上海
授课语言:英语
要求要求:雅思6.5+,需要做digital test
课程设置装备摆设:为了让学子十足沉浸在体育行业的多元文化状况中,工程将结构参预伦敦、慕尼黑和法国阿尔卑斯山区的实地游学。

要求时日:必要!里昂高商2021年MSc&MS硕士项目11月开放要求!
KEDGE商学院
#2020年EDUNIVERSAL体育规画排名全法第1
#2021年L’Etudiant商学院排名全法第10
国际体育与勾当治理硕士 /
MSc International Sport & Event Management
工程学制:一年半(Bac+4)或两年半(Bac+3)
讲课地址:马赛
讲课措辞:英语
语言要求:TOEIC 780 / IELTS 6 / IBT 85(在英语国家实现最多1年学习或任务教育的要求人可获豁免)。
课程设置:
针对不同类型本科卒业的学子们分别开设了两种学制的课程安排。
对于Bac+3的本科毕业学生,黉舍睁开两年半的专业课程:

对付Bac+4的本科毕业学子,学校展开一年半的专业课程:

AUDENCIA南特商学院
#2020年EDUNIVERSAL体育妄想排名全法第2
#2021年L‘Etudiant商学院排名全法第12
体育机构规画专业硕士 /
MS Management Responsable des Organisations Sportives
项目学制:一年
讲课所在:巴黎
讲课言语:20%英语&80%法语
要求要求:Bac +5可以或许Bac +4且存在3年的专业教导
课程设置装备摆设:学校课程一样平常是从十月初到四月初,课程结束后,体育机构规画专业硕士的学子们需要介入4到6个月的操练。
练习任务有助于进一步安稳专业常识,强化理论辅导。学子需要实现一次针对一个别育机构的实地调查。

除了法国商学院之外,另有公立大学开设体育治理专业,比方巴黎萨克雷大学、尼斯IAE学院。